
다양한 MPK (MicroProcessor Knee)의 기능 및 성능 평가를 위한 테스트베드 구축
Copyright© ICROS 2025
Abstract
This study aims to develop a controller and graphical user interface for validating the gait performance of a prototype knee prosthesis. Current research on knee prostheses focuses on developing hybrid systems that combine passive and active walking modules. Therefore, it is essential to conduct gait function validation experiments for modules, and clinical gait trials. Previous studies have validated the gait function of assistive devices through simulations or conducted clinical trials where patients wore backpacks containing the controller, instrumentation, and batteries. However, validating gait performance in virtual reality has limitations, and studies have shown that wearing a backpack during walking can affect gait. This study aims to address and improve upon these limitations. The controller developed in this study includes five essential experimental functions. First, it measures the response time of the passive walking module to validate its performance in adapting to changes in gait events. Second, it evaluates the initial assembly condition of the active walking module. Third, it measures the maximum degrees per second of the active walking module, assessing speed at different knee angles during the swing phase. Fourth, it measures the maximum torque of the active walking module to pre-assess its ability to provide the necessary torque for transfemoral amputees when descending stairs or slopes. Finally, the gait algorithm is validated in a real walking environment. These five experiments validate the mechanical gait performance and the software-based gait algorithm of the knee prosthesis, promoting the development of high-quality knee prostheses and improving the quality of life for knee amputees.
Keywords:
Trans-femoral-prosthetic-leg, gait algorithm for powered prosthetic leg, Test-bed for prototype testingI. 서론
대퇴절단자의 삶의 질을 향상시키기 위해, 국내외 연구진들은 유압실린더 기반의 전자 제어식 수동형 무릎 의지와 능동모듈 기반의 전자 제어식 능동형 무릎 의족 등 다양한 전자제어형 의족(MPK)을 활발히 개발하고 있다[1-8]. 이러한 MPK는 기존의 기계식 의족과 달리, 개별 구동 모듈의 기초 성능이 개발 단계에서 충분히 검증되어야 보행 성능을 보장할 수 있다. 따라서 기초 성능 시험을 수행할 수 있는 테스트베드의 개발이 필요하다[9-12].
수동 전자제어형 유압식 의족의 핵심 모듈인 유압실린더는 유압실린더 본체, 유압노즐, 그리고 이 노즐을 정밀하게 제어하는 소형 DC 모터로 구성된다. 실린더의 댐핑력은 모터에 의해 조절되는 노즐에 따라 결정되며, 보행에 적합한 댐핑력을 생성할 수 있는지, 그리고 댐핑력의 시간적 반응성이 입각기와 유각기의 전환에 적절히 대응할 수 있는지를 검증하는 기초 시험이 필요하다. 마찬가지로, 모터 기반의 능동 전자제어형 무릎 의족은 보행 시 무릎 관절의 각도와 토크를 조절하는 기능이 필수적이며, 이를 통해 보행에 적합한 성능을 발휘할 수 있는지를 기초적으로 검증해야 한다[9-12].
전자제어형 의족의 성능을 검증하기 위해, Hao 등은 무릎 의족의 보행 알고리즘을 MATLAB 환경에서 테스트할 수 있는 보행 시뮬레이션 연구를 수행했다[9]. Hoh 등은 개발 중인 무릎 의족을 가상 시뮬레이션 테스트 플랫폼에서 실험하고, Solid Works의 Simscape Multi-body 기능을 활용하여 CAD 모델링 데이터와 수학적 모델링 간 동역학적 분석의 일치를 확인했다[10]. Giberti 등은 물리적 환경에서 의족의 성능과 안정성을 검증하기 위한 연구를 수행하였다[11]. 실험할 수 있는 테스트 벤치를 개발했으며, 이는 인간 보행을 모사하여 실제 보행처럼 실험할 수 있어 지면 반발력과 의족 움직임 평가가 가능했다[11]. J. Sun 등은 실제 보행 환경에서 의족을 실험하기 위한 테스트 벤치를 백팩 형태로 개발했으며, 이 시스템은 제어기, 드라이버, 측정기, 통신기, 배터리를 포함하여 실제 보행 환경에서 실험을 진행했다[12].
그러나 기존 연구는 시뮬레이션에 국한되거나 환자가 직접 착용하여 보행 성능을 시험하는 경우에도 제어기와 계측기, 배터리를 백팩 형태로 착용하여 실험하는 한계를 보였다[9-12]. 시뮬레이션 기반 검증은 설계 단계에서 내구성이나 모션 특성을 확인하는 데 유용하지만, 실제 환경에서 보행 성능을 검증하는 데는 한계가 있다. 또한, 백팩 형태의 장치를 착용한 실험은 환자가 균형을 잃거나 피로를 느낄 가능성이 있어 보행 임상에 영향을 미칠 수 있다[13].
이에 본 연구에서는 다양한 모듈을 구동할 수 있는 제어기를 개발하고, 물리적 수치를 확인할 수 있는 GUI를 제작하였다. 이를 통해 보행 알고리즘[1-3]을 탑재하여 실제 보행 환경에서 임상시험이 가능하도록 설계된 Test-bed 제어기와 GUI를 제안한다. 본 논문에서는 2장에서 Test-bed 제어기와 GUI의 시스템 구성을 소개하고, 5가지 실험 기능(수동 보행 모듈의 노즐 변환 응답성 실험, 능동 의족의 조립성 실험, 능동 의족의 유각기 보행 속도 측정 실험, 최대 토크 측정 실험, 보행 구동 시험)에 대해 설명한다. 3장에서는 개발된 의족[1-3]을 활용한 Test-bed 제어기와 GUI를 이용한 5가지 실험 결과를 서술하며, 4장에서는 연구 결론과 한계점을 논의한다.
II. 연구내용
1. 다양한 모듈 구동을 위한 제어기 개발
Test-bed 제어기는 다양한 의족의 성능 평가 및 시험 구동을 위해 개발되었으며, 적용 범위를 최적화하기 위해 최근 개발된 국내 의족 [1-3]과 해외 의족 [4-8]의 사양을 조사하여 이를 바탕으로 사양을 선정하였다. 각 의족의 모듈별 구동부 사양은 표 1에 정리되어 있으며, 이를 참고하여 Test-bed 제어기의 드라이버 사양을 표 2와 같이 결정하였다.
BLDC 모터 드라이버는 국내외 의족 [1-8]에서 최대 모터 사양인 Maxon EC-4pole 30의 사양을 기반으로 설계되었다. 이 모터의 토크 상수는 0.0385 Nm/A이며, 최대 출력 토크는 3.24 Nm이다. 이에 따라 최대 토크에 필요한 전류는 84A로 Test-bed 제어기는 100A 이내의 범위에서 실험이 가능하도록 설계하였다. 이 전류 범위는 모터와 드라이버의 정격 전류를 초과하지 않아 안전한 사양으로 선정되었다. DC모터의 경우 수동 보행 모듈 개발에 자주 사용 된 모터 [1-3]을 기반으로 하였으며 전압은 1.5~6V로 다양하고, 최대 부하에서 1A까지 도달할 수 있어 안전하게 전압은 8V, 전류는 2A 사양으로 선정하였다.
다만, 일부 모터의 경우 드라이버의 출력 범위를 초과할 가능성이 있으므로, 그림 4, 6와 같이 전류 제한기를 추가하여 안전하게 제어하도록 설계하였다.
본 연구는 능동 의족의 기초 실험 및 보행 판별이 가능하도록 설계된 제어기 개발을 목적으로 한다. 이를 위해 보행 의도를 판별하는 센서 시스템과 국내외 의족의 능동 모듈에 사용된 모터를 실험하기에 충분한 사양으로 제어기를 설계하였다.
개발된 Test-bed 제어기의 구성은 그림 1에 나타나 있다. 제어기는 크게 전원부, MCU 및 주변 장치, 드라이버부로 나뉜다. 전원부는 드라이버의 사양을 고려하여 24V, 15V, 8V, 5V, 3.3V, 1.5V의 출력을 공급할 수 있도록 설계되었다. MCU는 DSP28335 (Texas Instruments, US)를 사용하였으며, 200MHz의 고속 연산이 가능하여 500us의 주기로 모터 드라이버를 제어함과 동시에 1ms 주기로 보행 의도 판별 시스템 센서의 피드백과 10ms의 주기로 보행 판별 알고리즘을 처리할 수 있다. BLDC 모터 드라이버는 200W급 BLDC 모터 구동과 10W급 DC 모터를 지원하도록 설계되었다.
MCU의 주변 장치는 보행 의도 판별을 위한 센서 시스템으로 구성되며, 해당 시스템은 무릎 각도 센서 1개, 발목 모멘트 센서 1개, IMU 센서 1개로 이루어져 있다. 이러한 센서의 피드백 데이터를 처리하기 위해 ADC와 통신 회로가 포함되었다. 그림 1은 Test-bed 제어기 설계 다이어그램으로 제어기의 구성 요소를 나타내며, 실제 개발된 제어기의 모습은 그림 2에 제시되었다.
2. 제어 변수 입력 및 결과 데이터 확인을 위한 GUI 개발
Test-bed GUI는 제어기와 블루투스 통신을 기반으로 설계되어, 실험 기능을 직관적으로 수행할 수 있도록 구성되었다. GUI는 그림 3에 나타난 바와 같이 조작 창과 데이터 확인 및 저장 창으로 구성되며, 사용자 편의성과 데이터 관리의 효율성을 극대화하였다.
그림 3(a)의 조작 창은 실험에 필요한 모터 사양, RPM, 구동 각도를 입력할 수 있도록 설계되었으며, 각 실험 모드에 따라 직관적으로 조작 가능한 버튼 인터페이스를 제공한다. 그림 3(b)의 데이터 표시 창은 다음 두 가지 주요 플롯을 포함한다:
- 1) Motor Characteristics Plot: 모터의 전류, 속도, 토크, 노즐 위치 등의 실시간 데이터를 디스플레이한다.
- 2) Gait Parameter Plot: 임상자의 무릎 각도, 고관절 각도, 체중 지지 변화, 보행 이벤트 단계 등 보행 관련 데이터를 시각적으로 제공한다.
또한, 데이터는 저장 버튼을 통해 사용자가 지정한 경로에 저장될 수 있도록 구현되었다.
조립 불량 실험은 기어비와 최대 RPM을 입력하여 오픈 루프 상태에서 동작하는 모터의 전류를 GUI에 표시된 특정 구간의 피크 전류로 분석함으로써 조립 불량 여부를 판별한다.
능동 모듈의 토크 실험은 모터의 기어비와 토크 상수를 입력 변수로 하여 진행된다. 실험 중 GUI에 표시되는 전류와 토크 값을 기반으로 능동 모듈의 최대 토크 출력을 측정할 수 있도록 설계되었다.
능동 모듈 및 노즐 모터의 위치 실험은 위치 변수를 입력하여 해당 위치까지 작동되도록 설정하며, GUI에 표시되는 Desired 값과 Actual 각도를 비교하여 위치 응답성과 제어 성능을 평가한다. 단, 해당 실험은 PI 게인 튜닝을 완료한 모터에서만 수행 가능하다.
본 GUI는 실험 기능의 직관적 조작과 데이터의 실시간 확인 및 분석을 지원함으로써 Test-bed 시스템의 실용성을 극대화하도록 설계되었다.
3. Test-bed 시스템의 보행 성능 평가 실험 항목 결정
전자제어형 의족의 보행 성능 평가는 수동 보행 모듈과 능동 보행 모듈의 실험 방법을 구분하여 수행하였다.
수동 보행 모듈에서는 보행 변환 속도에 따른 노즐 응답성을 측정하는 실험을 진행하였다. 이 실험에서는 각 보행 단계가 1초 이내에 완료되고, 보행 이벤트 간 노즐 변화가 100ms 이내로 이루어져야 한다는 점을 고려하여 응답성을 평가하였다[1].
능동 보행 모듈의 경우 다음과 같은 세 가지 실험을 수행하였다:
- 1) 조립성 불량 실험: 의족 조립 전 모터와 기어의 조립 상태를 확인하는 실험으로, 조립 불량 시 모터 제어에 영향을 미쳐 제어가 원활히 이루어지지 않을 가능성이 높아 필수적으로 수행된다.
- 2) 유각기 보행 속도 측정 실험: 유각기 보행 동안 무릎 굴곡 각도가 500ms 이내에 60°에 도달해야 한다는 기준[15]을 기반으로, 무릎의 최대 굴곡 속도를 측정한다.
- 3) 최대 토크 측정 실험: 입각기 보행의 loading response 단계에서 필요한 36.4Nm [15]의 토크를 생성할 수 있는지를 확인한다.
이와 같이 수동 보행 모듈과 능동 보행 모듈의 보행 성능 평가 실험을 완료한 후, 의족 착용을 통한 보행 임상시험을 진행한다. 이러한 총 5가지 실험을 통해 Test-bed 시스템을 활용한 의족의 보행 성능 평가가 가능하다.
수동 보행 모듈 성능 시험의 목적은 유압실린더가 보행 중 사용자에게 입유각기 변환 시 100ms 내로 빠르게 변환되어 적절한 댐핑력을 제공할 수 있는지를 확인하는 것이다. 이 시험은 그림 4의 위치 제어 다이어그램을 기반으로 개발되었으며, 유압의 조절 세기를 측정하는 장치와 연동하여 1° 단위로 각도별 유압 세기를 실험할 수 있다. 본 연구에서 개발된 Test-bed 제어기는 노즐 제어를 위해 100ms 이내에 목표 위치에 도달할 수 있도록 설계되었다. 이를 위해 모터의 위치 타겟 명령이 도달한 후, 30ms 동안 P gain을 높이고 I gain을 0으로 설정하여 P 제어를 수행하며, 이후에는 PI 제어를 통해 I와 P gain을 조절하여 목표 위치에 100ms 이내로 도달할 수 있도록 구현하였다. 이 방식으로 노즐은 그림 5와 같이 50ms 이내의 응답성을 보이도록 구현되었다.
능동 모듈 조립성 실험은 그림 6과 같은 속도 제어 다이어그램을 기반으로 개발되었다. 실험은 RPM에 따라 발생하는 모터의 특정 구간에서 피크 전류를 측정하여 조립 상태를 확인한다. 모터의 3상 전류의 RMS (Root Mean Square) 값을 계산하여 전류 값을 구할 수 있으며, 이는 그림 3(b)에 표시된다. 이를 통해 모터와 기어가 조립된 구동 모듈의 조립 상태 불량을 확인할 수 있다[14].
| (1) |
유각기 보행 속도는 정상인의 유각기 보행 궤적을 모사하여 생성되며, 정상인의 유각기 보행 시간인 400ms 이내에 50°의 굽힘과 펴짐이 이루어지는지를 확인한다.
무릎 구동 모듈의 최대 토크 측정 실험은 계단 보행 시 필요한 40Nm 이상의 힘을 지원할 수 있는지를 확인하는 실험이다. 이 실험은 무릎을 60° 굽힌 상태에서 펴짐 명령을 통해 무릎 의지 끝에 달린 바벨을 들어 올리며 진행된다. 이를 통해 계단 보행 임상에서 실제로 계단 오름 보행이 가능한지 여부를 판단한다.
보행 임상 시험은 GUI를 통해 Passive, Auto, Stair 보행 모드로 수행된다. 보행은 약 200m 거리만큼 걷고 보행 이벤트 변화에 따라 노즐 변화와 능동모듈의 작동이 잘 이루어지는지를 중점으로 확인한다. Passive 모드는 수동 보행 모듈만을 활용하여 성능을 평가하며, 입각기 동안 100ms 이내에 모듈의 제어가 이루어지고 보행 알고리즘에 따라 보행 판별이 적절히 수행되는지를 확인한다. Auto 모드는 능동 보행 모듈의 유각기 보행 성능을 평가하며, 이 과정에서 유각기의 각속도가 300dps 이상으로 측정되는지를 검증한다. Stair 모드는 능동 보행 모듈의 토크 성능을 기반으로 계단 보행이 가능한지를 평가하는 데 중점을 둔다.
세 가지 보행 모드는 그림 7의 보행 알고리즘에 의해 제어되며, 해당 알고리즘은 제어기에 탑재되어 보행 데이터를 측정하고 분석함으로써 의족 보행 알고리즘의 유효성을 검증한다. 본 연구에서는 이러한 보행 알고리즘을 바탕으로 임상 시험을 수행하였으며, 이를 통해 개발된 의족의 보행 성능을 평가하였다. 시험 결과는 일반인의 보행 데이터와의 비교 또는 다른 의족과의 개선 정도 분석을 통해 개발된 의족의 효용성을 종합적으로 검토하는 데 활용된다.
III. 연구결과
1. 수동보행 모듈 성능 시험
개발된 의족[1]의 수동 보행 모듈 성능을 평가하기 위한 환경은 그림 8과 같이 재료 시험기 E10000 (Instron, USA), Test-bed 제어기, 유압 실린더로 구성된다. GUI를 통해 제어기에 연결된 모터를 조작하여 노즐의 위치별 댐핑력을 측정하였다. 노즐 위치에 따른 댐핑력 실험 결과는 그림 8과 같이 유압 시스템에서 측정된 데이터를 통해 확인할 수 있다. 선형적인 모터 제어에 따라, 해당 수동 모듈의 댐핑력은 그림 8과 같은 환경에서 15.7rad/s로 무릎 굴곡을 실험하여 각 노즐 별로 측정되었으며, 이는 70kg의 정상인이 평지 보행에서 필요로 하는 무릎 토크인 36.4Nm [15]을 충족하는 값으로 측정되었다. 이를 통해 의족이 입각기 보행 중 loading response (부하 반응기)에서 댐퍼로 사용 가능함을 확인하였다.
2. 능동보행 구동모듈 실험 - 모듈 조립성 실험
모듈 조립성 실험은 그림 5와 같은 속도 제어 및 수식 (4)를 통해 구한 모터 속도로 제어된다. 수식 (2-4)는 엔코더 해상도 4096cpt, 기어비 50:1인 모듈을 기준으로 수식 (3)에서 값을 0.0879로 설정하여, 수식 (2)를 통해 엔코더 한 펄스 당 0.0146 RPM으로 계산된다. 그림 9에 나타낸 바와 같이, 임의의 모터 속도에 따른 전류는 제어기와 오실로스코프에서 각각 10kHz, 500MHz로 측정된 값을 비교한 결과, RMS (Root Mean Square) 오차는 34mA가 발생하였다. 이 실험을 통해 모듈은 속도 제어 중 특정 구간에서의 이상적인 피크 전류가 포착되지 않아 조립에 불량이 없음을 확인하였다.
| (2) |
| (3) |
| (4) |
3. 능동보행 모듈 실험 - 유각기 보행 속도 확인
유각기 보행 속도 확인 실험은 GUI를 통해 무릎 의지의 목표 굽힘 각도를 입력하고, 위치 시험 모드를 실행하여 구현된 위치 제어(그림 4의 위치제어 블록도)를 바탕으로 진행되었다. 실험은 그림 10(a)와 같은 환경에서 유각기 보행 속도를 측정하였다. 실험 결과, 그림 10(b)에서 확인된 바와 같이 오차범위는 최대 0.5°, 최소 -0.8°였으며, 오차 RMS 값은 0.36°로 제어가 가능함을 입증하였다. 또한, 실험 결과에 따르면 10ms 이내에 50°의 무릎 굽힘 구동이 가능하고, 20ms 이내에 무릎 펴짐 구동이 가능함을 확인하였다.
4. 능동보행 모듈 실험 - 최대 토크 측정 실험
최대 토크 측정 실험은 무릎 모듈이 펴짐 동작을 통해 구동할 수 있는 최대 토크를 그림 11에서 제시된 방법으로 수식 (5)를 적용하여 계산하였다. 그림 12에서 측정된 능동 토크는 (a) 42Nm, (b) 44Nm이며, 이는 각각 (lengthadapter(lbar)) : 0.6m, Mbar : 1.5kg, θknee: 45°)에 해당한다. 이 측정된 토크 값들은 선행 연구[4]에서 제시된 계단 보행에 필요한 40Nm을 초과하므로, 해당 실험 결과는 계단 보행이 가능함을 나타낸다.
| (5) |
5. 보행 알고리즘 검증을 위한 보행임상 시험
개발된 의족[1]은 다음과 같은 실험을 완료하였다. 수동 보행 모듈은 15.7 rad/s에서 다이나믹 댐핑 토크가 40Nm까지 가능하여 입각기에서 무릎 굽힘 각도에 따라 충분히 체중 지지가 가능할 것으로 보인다. 능동 보행 모듈은 임의의 속도 구간에서 이상적인 피크 전류가 나타나지 않아 불량이 의심되지 않으며, 유각기 보행 속도 측정에서 10ms 안에 50° 굽힘구동이 가능하므로 유각기 보행이 500dps를 충족한다. 입각기와 유각기 보행에 필요한 성능이 만족되어 의족 착용 후 평지 보행이 가능할 것으로 보인다. 무릎 구동 모듈의 최대 토크는 44Nm으로 계단 보행이 충분히 가능할 것으로 예상되며, 이를 바탕으로 그림 13, 14와 같이 평지 보행과 계단 보행을 진행하였다. 임상 시험은 IRB (승인번호 : RERI-IRB-220613-1) 승인을 받아 안전장치인 워커와 계단의 안전바를 이용해 진행되었으며, 의족 착용 전 모듈의 성능이 보행에 미치는 영향을 확인하고 보행 알고리즘이 원활하게 변화되는지를 검토하였다.
IV. 결론
본 연구는 대퇴의지 개발을 위한 초기 실험 도구인 Test-bed의 제어기와 GUI를 개발한 연구이다. 연구에서는 대퇴의지 개발에 필요한 5개의 필수 실험을 제안하고, 이에 맞춰 Test-bed 제어기에 의족의 보행 상태 변환에 필요한 노즐 응답성 측정 실험, 능동 모듈의 조립성 불량 실험, 의족의 유각기 보행 속도 측정 실험, 의족의 최대 능동 토크 실험 기능을 탑재하였다. 또한, 실험 기능을 쉽게 조작하고, 각 실험의 데이터 확인 및 관리가 용이하도록 돕는 GUI를 개발하였다.
기존의 소프트웨어 기반 시뮬레이션 실험에 국한된 의족 Test-bed 연구[9-10]의 한계를 극복하고, 물리적 환경에서 실험을 진행했지만 대퇴절단 환자가 착용한 실험이 아닌, Test-bed 케이지 안에서 인간의 보행 모션을 모사하여 수행한 연구[11]가 아닌, 실제 보행 환경에서 보행 임상이 가능하도록 하였다. 또한, 백팩 형태로 구성된 제어기와 계측기 등을 착용하고 보행 임상을 진행해야 했던 기존 연구[12]와 달리, 제어기와 배터리를 의족에 내장하여 실제 착용한 것과 같은 효과로 보행 알고리즘을 개선할 수 있도록 하였다.
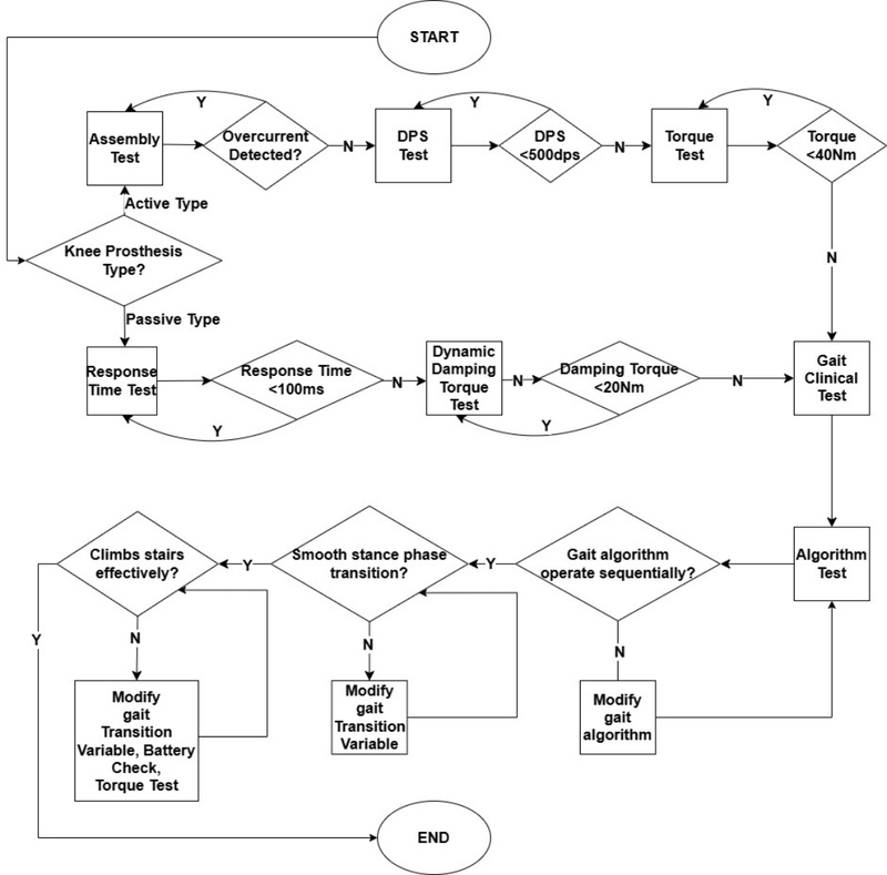
본 연구를 통해 개발된 대퇴의지[1-3]의 초기 실험 및 보행 임상 프로세스는 그림 15와 같으며, 대퇴의지 개발 상황을 고려하여 수동식과 능동식 두 가지 방식으로 실험을 진행하였다.
수동식에서는 수동 보행 모듈의 노즐 반응성이 100ms 이내에 만족하는지, 또한 30Nm 이상의 댐핑력을 가지는지 확인하였다[15]. 능동식에서는 먼저 조립성 확인을 위해 이상 전류가 발생하는지 점검하고, 이후 무릎 각도 별 유각기 속도가 500dps (50°/100ms)를 충족하는지, 계단 보행을 위한 40Nm의 능동 토크가 발생하는지를 확인하였다[4].
보행 알고리즘의 검증을 위해 수동식 2가지, 능동식 3가지에 대해 보행 임상 시험을 진행했으며, 알고리즘이 순차적으로 변하며 입각기와 유각기 전환이 원활한지, 계단 보행이 가능한지 확인하였다. 기초 실험이 완료된 후, 제어기를 개발하고 기구부 개선을 통해 대퇴의지 시제품을 완성하는 과정으로 이어질 수 있다.
본 연구는 5가지 실험을 제안하였지만, 고도화된 대퇴의지 개발에는 추가 실험이 필요할 수 있다. 제어기가 피드백 받을 수 있는 센서의 한계와 알고리즘 포팅의 어려움이 있으며, 향후 연구에서는 쉽게 알고리즘을 포팅하고, 다양한 센서로 보행 판별이 가능하도록 하는 과정이 필요할 것이다.
Acknowledgments
본 연구는 보건복지부의 재원으로 장애인·노인 자립생활을 위한 보조기기 실용화 연구개발사업 지원에 의하여 이루어진 것임(과제고유번호 RS-2024-00454355).
REFERENCES
-
H. Shin, J. Park, H. Lee, S. Jung, M. Jeon, and S. Park, “Selective passive/active switchable knee prosthesis based on multi-functional rotary hydraulic cylinder for trans-femoral amputees,” Actuators, vol. 12, no. 3, pp. 118, 2023.
[https://doi.org/10.3390/act12030118]
-
M. K. Jeon, J. K. Park, J. H. Bae, H. T. Lee, J. M. Choi, S. Y. Jung, S. K. Kim, and H. J. Shin, “Development of hybrid knee prosthesis for lower limb amputee,” Journal of Rehabilitation Welfare Engineering & Assistive Technology, vol. 13. no. 3, pp. 246-254, 2019.
[https://doi.org/10.21288/resko.2019.13.2.246]
-
H. Lee, H. Cho, J. Kim, J. Park, Y. Chang, J. Kang, J. Choi, and S. Park, “Development of a hybrid-powered knee and ankle prosthesis for lower limb amputees based on brushless DC motors and hydraulic brakers,” Journal of Institute of Control. Robotics and System (in Korean), vol. 27, no. 10. pp. 769-775, 2021.
[https://doi.org/10.5302/J.ICROS.2021.21.0081]
-
M. Tran, L. Gabert, S. Hood, and T. Lenzi, “A lightweight robotic leg prosthesis replicating the biomechanics of the knee, ankle, and toe joint,” Sci. Robot, vol. 7, no. 72, p. eabo3996, 2022.
[https://doi.org/10.1126/scirobotics.abo3996]
-
B. E. Lawson, J. Mitchell, D. Truex, A. Shultz, E. Ledoux, and M. Goldfarb, “A robotic leg prosthesis: Design, control, and implementation,” IEEE Robot. Automat. Mag., vol. 21, no. 4, pp. 70-81, 2014.
[https://doi.org/10.1109/MRA.2014.2360303]
-
T. Lenzi, J. Sensinger, J. Lipsey, L. Hargrove, and T. Kuiken, “Design and preliminary testing of the RIC hybrid knee prosthesis,” 2015 37th Annual International Conference of the IEEE Engineering in Medicine and Biology Society (EMBC), Milan: IEEE, pp. 1683-1686, 2015.
[https://doi.org/10.1109/EMBC.2015.7318700]
-
E. J. Rouse, L. M. Mooney, and H. M. Herr, “Clutchable series-elastic actuator: Implications for prosthetic knee design,” The International Journal of Robotics Research, vol. 33, no. 13, pp. 1611–1625, 2014.
[https://doi.org/10.1177/0278364914545673]
-
S. C. Culver, L. G. Vailati, and M. Goldfarb, “A power-capable knee prosthesis with ballistic swing-phase,” IEEE Trans. Med. Robot. Bionics, vol. 4, no. 4, pp. 1034–1045, 2022.
[https://doi.org/10.1109/TMRB.2022.3216475]
-
L. Hao, X. Xu, and J. Cheng, “A test-bed for above-knee intelligent prosthesis,” International Conference of the IEEE Robotics and Biomimetics, pp. 1311-1315, 2006.
[https://doi.org/10.1109/ROBIO.2006.340118]
-
S. Hoh, J. Chong, and A. C. Etoundi, “Design of a virtual testing platform for assessing prosthetic knee joints,” 2020 5th International Conference on Advanced Robotics and Mechatronics (ICARM), Shenzhen, China: IEEE, pp. 576-581, 2020.
[https://doi.org/10.1109/ICARM49381.2020.9195275]
-
H. Giberti, F. Resta, E. Sabbioni, L. Vergani, C. Colombo, G. Verni, and E. Boccafogli, “Development of a bench for testing leg prosthetics,” Special Topics in Structural Dynamics, vol. 6, R. Allemang, J. De Clerck, C. Niezrecki and A. Wicks, Conference Proceedings of the Society for Experimental Mechanics Series, New York, NY: Springer New York, pp. 35-45, 2013.
[https://doi.org/10.1007/978-1-4614-6546-1_4]
-
J. Sun and P. A. Voglewede, “Powered trans-tibial prosthetic device control system design, implementation, and bench testing,” Journal of Medical Devices, vol. 8, no. 1, pp. 011004, 2014.
[https://doi.org/10.1115/1.4025851]
-
C.-K. Kim and B.-H. Lee, “Gait Analysis According to the changes of the carrying type and weight of bag,” Journal Of The Korea Academia-Industrial Cooperation Society, vol. 14, no. 1, pp. 199–205, 2013.
[https://doi.org/10.5762/KAIS.2013.14.1.199]
- N. Mehala and R. Dahiya. “Motor current signature analysis and its apllications in induction motor fault diagnosis,” International Journal of Systems applications, Engineering & Development, vol. 2. pp. 29-35, 2007.
- J. Perry, Gait Analysis: Normal and Pathological Function, 2nd ed., Thorofare, NJ, USA: Slack, pp. 92, 1992.
2019년 인하대학교 전자공학과 대학원 석사. 2014년~2019년 근로복지공단 재활공학연구소 연구원. 2019년~현재 동 연구소 전임 연구원. 관심분야는 Development of a Controller and Gait Algorithm for a Lower Limb Prosthesis.
1997년 국민대학교 기계설계학과 대학원 석사. 2010년~현재 근로복지공단 재활공학연구소 책임 연구원. 관심분야는 Rehabilitation engineering, Lower Prosthesis.
2014년 고려대학교 기계공학과 대학원 석사. 2019년~현재 근로복지공단 재활공학연구소 연구원. 관심분야는 Design of Lower limb Prosthesis, Hydraulic system and Robotics.
2006년 경북대학교 전자공학과 대학원 박사. 2007년~2024년 근로복지공단 재활공학연구소 연구위원. 2024년~현재 동 연구소 소장. 관심분야는 Development of a Controller for lower limb& upper limb Prosthesis.
2015년 2월 KAIST 기계공학과 대학원 박사. 2019년~현재 근로복지공단 재활공학연구소 책임 연구원. 현재 동 연구소 첨단의지연구팀 팀장. 관심분야는 Design of Lower limb Prosthesis, Hydraulic system, Human locomotion, Bone & Cartilage biomechanics.
















